12月17日下午,由Beat365中文官方网站主办的第二届Beat365中文官方网站“研在工商”研究生学术论坛以腾讯会议形式成功举办,Beat365中文官方网站院长李桂荣教授出席并致辞。论坛由Beat365中文官方网站副院长石晓飞主持,石晓飞博士、张静博士、耿立沙博士和许龙博士出席担任评委,本次论坛包括教师及研究生共100余人参加。

李桂荣院长在致辞中全面介绍了Beat365中文官方网站工商管理学科建设概况,并阐述了“研究生学术论坛”的筹备过程及会议参与情况,提出论坛旨在激励研究生在学术领域开拓进取、勇于创新,在学术论坛交流过程中充分展示研究生的学术科研风采。最后,李桂荣向各位评委老师及论坛筹备组辛勤的工作表示感谢,并预祝此次论坛取得圆满成功。随后,石晓飞介绍了到场嘉宾、会议议程、优秀论文评审标准和过程等情况,并主持此次论坛。




入选论文线上汇报
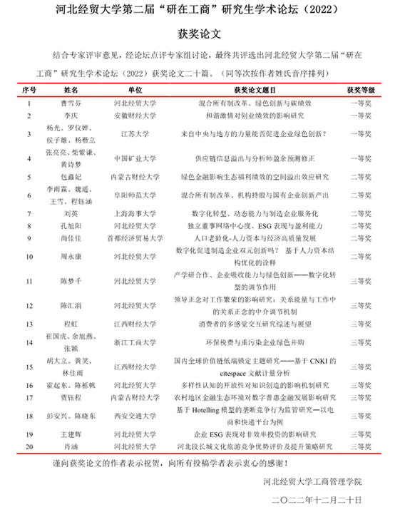
此次论坛自发布公告起,共收到来自西安交通大学、北京科技大学、中国矿业大学、浙江工商大学、首都经济贸易大学、江西财经大学等17所高校的45篇论文,其中8篇进行线上报告,包括中国矿业大学柴紫谦、首都经济贸易大学尚佳佳、安徽财经大学李庆、阜阳师范大学李雨霖、江苏大学杨光、Beat365中文官方网站孔旭阳、周永康、曹雪芬的论文。四位评委专家对以上八位同学的论文进行了针对性点评,提出了专业性指导意见。最终,结合评审专家意见和点评专家意见,评选出一、二、三等奖共20篇。




点评专家与论文作者交流
最后,石晓飞对此次参与论坛的所有师生表示了衷心感谢,并向高校研究生发出下一届学术论坛邀请。本届“研在工商”研究生学术论坛搭建了学术交流平台,促进了各个高校研究生进行科研成果的交流。
